Essavo Logo

A modern, reusable cleaning solution designed to replace traditional canned air while promoting a healthier living environment.

Visit Product Site

Problem

Traditional canned air products are wasteful, disposable and not environmentally friendly. Consumers lack a reusable, convenient solution for maintaining clean living space.

Our Solution

Essavo provides a reusable cleaning kit supported by a modern web experience that emphasizes transparency, engagement, and accessibility. The platform uses short-form content and interactive features to connect users with the product in a meaningful way.

Meet the Developers

Tyler Tackett

Tyler Tackett

tackettt2@udayton.edu

Patrick King

Patrick King

kingp5@udayton.edu

Quinn O'Boyle

Quinn O'Boyle

oboyleq1@udayton.edu

Nicholas Ayres

Nicholas Ayres

ayresn3@udayton.edu

Project Overview

Our team developed a web application designed to drive engagement and sales for the Essavo cleaning kit. By combining modern web technologies with short-form media and interactive elements, the platform captures user attention and encourages conversion while building a community around the product.

Software Process Management (SCRUM)

Sprint 0

Duration: 2026/01/08 - 2026/01/21

Completed tasks:

  • Meet with client and understand requirements.
  • Establish a tech stack and setup development and communication environments.
  • Outline Sprint 1 goals and divide roles.

Sprint 1

Duration: 2026/01/22 - 2026/02/14

Completed tasks:

  • Basic Requirements of the website such as links to Amazon and socials.
  • Listing, Image interaction, and email input for discount code features.
  • Website deployed for initial launch.

Sprint 2

Duration: 2026/02/15 - 2026/03/13

Completed tasks:

  • Polished and finalized the website by correcting colors, fixing header and social links, adding the company logo, and completing the history section with a client message and timeline.
  • Deployed the site through Vercel, set up analytics and CI/CD integration with GitHub, and successfully transferred the client’s domain to the new platform.
  • Implemented a discount code feature tied to a Firestore email database, then tested, launched, and later disabled it based on the client’s decision.

Sprint 3

Duration: 2026/03/14 - 2026/04/22

Completed tasks:

  • Created a subdomain to the history section of the site to give it its own page. This highlights the origin of the company and the transparancy the client wants to invoke onto his customers.
  • After a fail at utilizing Amazon Seller API for dynamic review calls, the team pivoted to hard coding the reviews onto the reviews section and installed the similar carousell interaction the video section contains.
  • Mailchimp API connected to the inner cicrle subpage for easier email collection the client asked for.
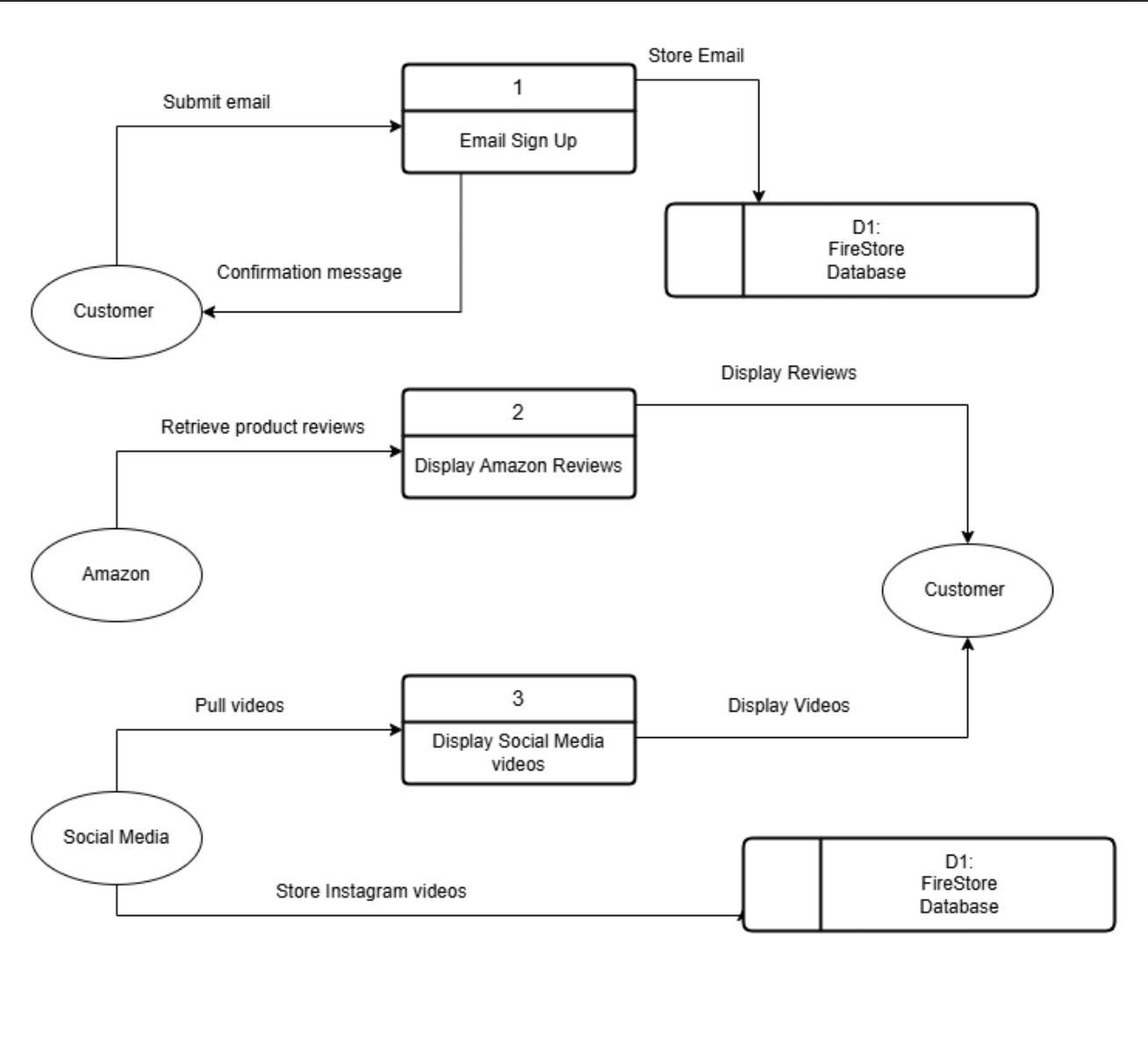
  • Diagrams

    Context Level Data Flow Diagram

    Context Level DFD

    Level 1 Data Flow Diagram

    Level 1 DFD

    Sequence Diagram

    Sequence Diagram